2024-05-01
2024-05-01
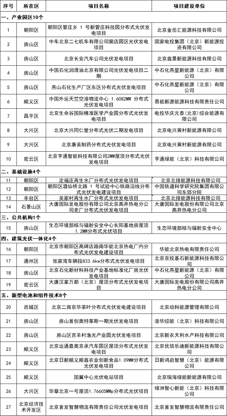
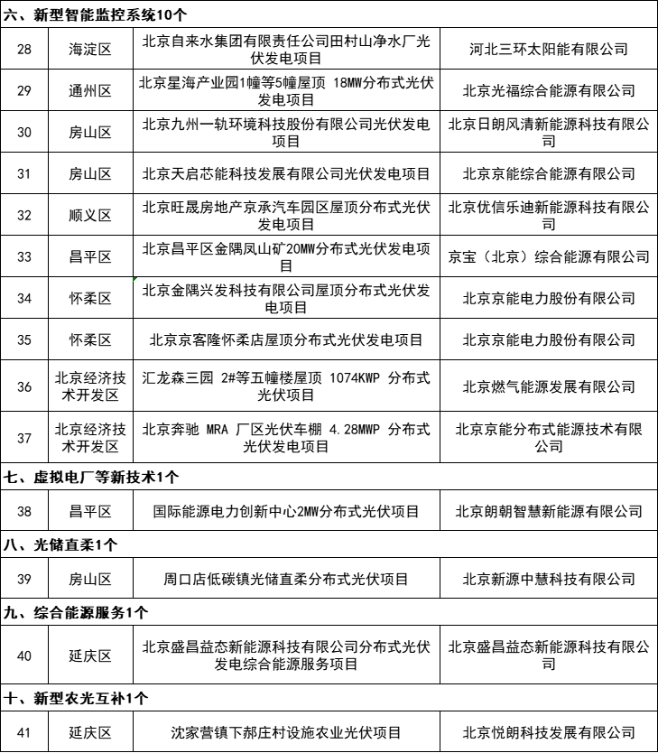
2024-04-30 8月27日,北京市发展和改革委关于公示拟纳入市政府固定资产投资支持新能源供热、光伏发电项目清单的通知,通知指出,光伏发电项目清单41个。
原文如下:
关于公示拟纳入市政府固定资产投资支持新能源供热、光伏发电项目清单的通知
京发改〔2024〕1268号
各有关单位:
按照《关于印发全面推进新能源供热高质量发展实施意见的通知》(京发改〔2023〕1309号)、《关于印发推进光伏发
电高质量发展支持政策的通知》(京发改规〔2023〕4号)及《关于公开征集市政府固定资产投资支持新能源供热、光伏发电项目的通知》(京发改〔2024〕1030号)要求,经公开征集并评估,现对拟纳入市政府固定资产投资支持新能源供热、光伏发电项目清单(见附件)进行公示,公示时间为2024年8月27日2024年9月2日(5个工作日)。如有异议,可通过传真、电话等方式进行反馈。
特此通知。
附件:
1.拟纳入市政府固定资产投资支持新能源供热项目清单
2.拟纳入市政府固定资产投资支持光伏发电项目清单
北京市发展和改革委员会
2024年8月26日
(联系人:能源处 周长宽、倪 仡; 传真号码:55590849;联系电话:新能源供热55590481、光伏发电5590473)
附件:1.拟纳入市政府固定资产投资支持新能源供热项目清单

附件2:拟纳入市政府固定资产投资支持光伏发电项目清单


资讯来源:北京市发展和改革委
免责声明: 本站内容转载自合作媒体、机构或其他网站的信息,转载此文仅出于传递更多信息的目的,但这并不意味着赞同其观点或证实其内容的真实性。本站所有信息仅供参考,不做交易和服务的根据。本站内容如有侵权或其它问题请及时告之,本网将及时修改或删除。凡以任何方式登录本网站或直接、间接使用本网站资料者,视为自愿接受本网站声明的约束。