2024-05-01
2024-05-01
2024-04-30
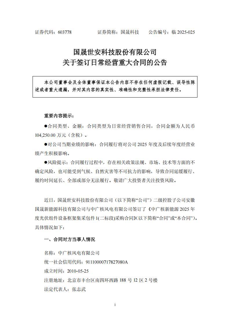
国晟科技获中广核10.425亿元光伏组件大单
6月21日,国晟科技发布关于签订日常经营重大合同的公告。根据公告,近日,国晟科技二级控股子公司安徽国晟新能源科技有限公司与中广核风电有限公司签订了《中广核新能源
光伏「周事迹」四川、山东、福建分布式新规/上能电气/水电四局
本周,分布式政策方面,四川省《分布式光伏发电开发建设管理办法》;山东省发展和改革委员会《山东省分布式光伏发电开发建设管理实施细则》;福建省发展和改革委员会《福建
中国电建:1-5月新签太阳能发电项目合同金额854.81亿元
6月21日,中国电建发布中国电力建设股份有限公司2025年1月至5月主要经营情况公告。根据公告,1-5月,中国新签风电项目531个,合同金额1018.01亿元,
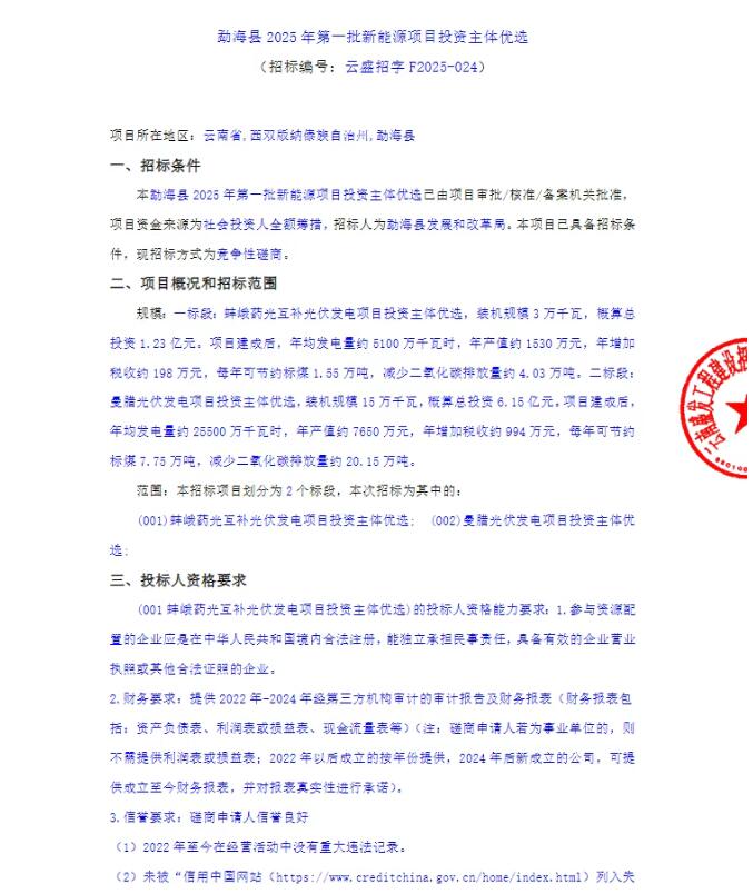
总投资7.38亿元!云南勐海县2025年第一批新能源项目优选
近日,云南勐海县发改局发布对勐海县2025年第一批新能源项目优选投资主体。根据招标公告,勐海县2025年第一批新能源项目分为两个标段,其中一标段:蚌峨药光互补光