2024-05-01
2024-05-01
2024-04-30
南网储能海南20MW/40MWh共享储能项目EPC招标
8月8日,南方电网储能股份有限公司启动海南临高110kV马袅站共享电池储能项目EPC总承包招标项目招标,项目位于海南省,建设规模20MW/40MWh,招标范围包
广东省电力公司与重庆碳安能源科技联合投资北碚区400MW光伏
8月7日,在重庆北碚举行广东能源重庆北碚西山坪光伏复合项目签约仪式。北碚区缙云山北碚片区管委会主任龙奎、北碚区招商投资局副局长朱柯、东阳街道人大工委主任潘先亮、
东方日立成功入围中能建2024年度光伏逆变器供应商名录
近日,中国能源建设集团有限公司正式公布2024年度光伏逆变器框架入围集中采购项目的候选人名单,东方日立凭借卓越的技术实力与产品质量成功入围,成为备受瞩目的供应商
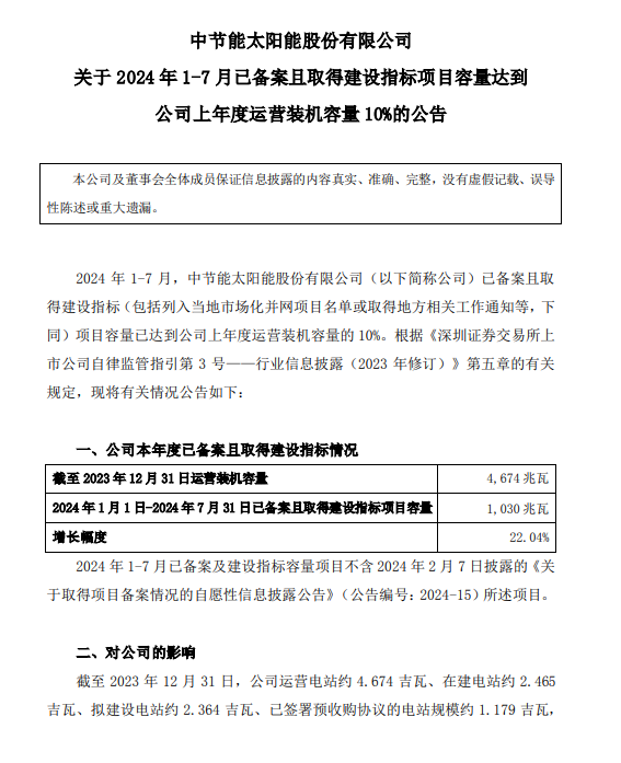
中节能太阳能:截至7月31日已备案且取得建设指标项目容量10
8月8日,中节能太阳能发布关于2024年1-7月已备案且取得建设指标容量达到公司上年度运营装机容量10%的公告。公告显示,截至2023年12月31日,中节能太阳