2024-05-01
2024-05-01
2024-04-30
光伏每日报,众览光伏天下事!【2024年5月27日】
国内头条1、国家能源局、国家林草局发文有序推进光伏治沙项目开发建设5月27日,国家能源局综合司、国家林业和草原局办公室发布关于有序推进光伏治沙项目开发建设有关事
河南第52座500千伏变电站成功投运
5月25日14时06分,随着周口南500千伏输变电工程4号主变一次送电成功,标志着河南第52座500千伏变电站郸城变电站成功投运,至此今年河南电网500千伏度夏
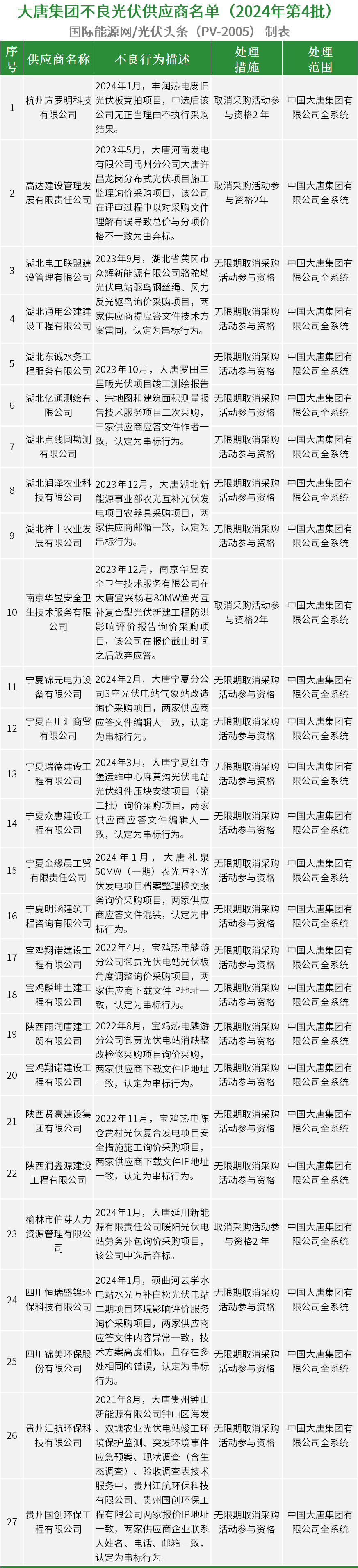
黑榜!又有23家光伏供应商被大唐永久拉黑!
/光伏头条(PV-2005)获悉,5月21日,中国大唐集团有限公司关于供应商不良行为处理情况的公告(2024年第4批)发布。此次共有27家企业与光伏行业相关,共
内蒙古这个县暂停分布式光伏项目备案
日前,内蒙古自治区通辽市开鲁县发展和改革委员会、国网开鲁县供电公司发布《关于暂缓办理户用分布式光伏发电项目备案的公告》。公告指出,根据开鲁县电网分布式电源接入与