2024-05-01
2024-05-01
2024-04-30
重磅!国家发改委、能源局发文:促进新能源消纳与调控!
新能源圈获悉,11月10日,国家发展改革委、国家能源局发布关于促进新能源消纳和调控的指导意见。文件提出,到2030年,协同高效的多层次新能源消纳调控体系基本建立
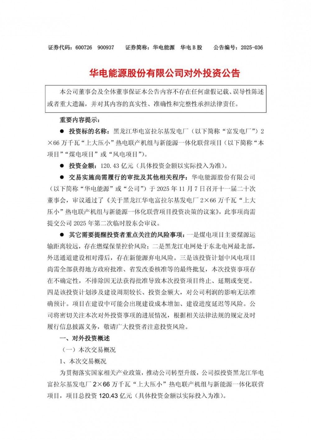
60.83亿元!华电能源投资建设1.4GW风电项目!
11月8日,华电能源股份有限公司发布对外投资公告。公告显示,华电能源近日宣布拟投资黑龙江华电富拉尔基发电厂 266 万千瓦“上大压小”热电联产机组与新能源一体化
34亿元!华电科工签订1GW海上风电项目订单
11月8日,华电科工股份有限公司发布关于重大合同的公告。公告显示,近日,华电科工股份有限公司作为联合体牵头人协同江苏亨通高压海缆有限公司等3家联合体成员与中国电
福建启动增量项目竞价:电价0.16-0.357元/kWh,电
新能源圈获悉,11月7日,福建省发展和改革委员会 国家能源局福建监管办公室发布《关于福建省2025年新能源增量项目竞价有关事项的通知》。文件明确,竞价主体项目要